NSF-Funded Research

Uncertainty Quantification for Physical & Biological Models

🔬 NSF-Funded Research at North Carolina State University

Mathematical models of physical and biological systems are, at best, approximations. The real question is not just "what does the model predict?" but "how much should we trust that prediction, and where does the model break down?" In this NSF-funded project, I developed Bayesian methods for both: propagating uncertainty through model parameters to build reliable prediction intervals, and detecting when the gap between model and data signals a structural problem rather than just noise.

Six Project Areas

Sensitivity Analysis

I started by running local and global sensitivity analyses to figure out which parameters actually influence model output, so calibration effort could be focused where it counts.

Parameter Estimation

The classical starting point: find the parameter values that make the model best match observed data, using well-defined objective functions and optimization.

MCMC Sampling

When a single best-fit is not enough, we need the full posterior distribution. I implemented Markov chain Monte Carlo methods to explore the parameter space and map out what is plausible.

Frequentist Intervals

For problems where a full Bayesian posterior is not needed, I used confidence and prediction intervals from classical statistical theory as a faster alternative.

Surrogate Modeling

When the real simulator takes hours to run, I built fast approximations that preserve the important input-output relationships. This made MCMC and sensitivity analysis tractable.

Model Discrepancy Detection

The hardest question: is the mismatch between model and data caused by uncertain parameters, or is the model itself structurally wrong? I developed diagnostics to help tell the difference.

The Bayesian foundation

Everything starts from a model \(y = \mathcal{M}(\theta) + \varepsilon\) and some prior belief about the parameters. Bayes' theorem gives the posterior:

\[ p(\theta \mid y) = \frac{p(y \mid \theta)\,p(\theta)}{p(y)} \]

The posterior distribution tells us the most likely parameter values, how uncertain we are about them, and how that uncertainty propagates into predictions.

Model discrepancy framework

When model-data mismatch exceeds what parameter uncertainty can explain, we introduce a discrepancy function \(\delta(x)\):

\[ y(x) = \mathcal{M}(x, \theta) + \delta(x) + \varepsilon, \quad \varepsilon \sim \mathcal{N}(0, \sigma^2) \]

If \(\delta\) is negligibly small, the model structure is adequate. If \(\delta\) shows systematic patterns, the model itself needs revision, not just its parameters.

MCMC sampling

For most real problems, we draw posterior samples using Metropolis-Hastings, accepting proposals with probability:

\[ \alpha = \min\!\left(1, \frac{p(y\mid\theta')p(\theta')}{p(y\mid\theta)p(\theta)}\right) \]

From screening to inference

Sensitivity analysis results directly inform calibration. Screened-out parameters get fixed, focusing MCMC on the dimensions that matter.

Python workflows

NumPy, SciPy, and custom MCMC implementations for Bayesian calibration, with Matplotlib for diagnostic plots.

Beyond fitting

Surrogate modeling and discrepancy analysis extend the workflow past parameter estimation toward model criticism.

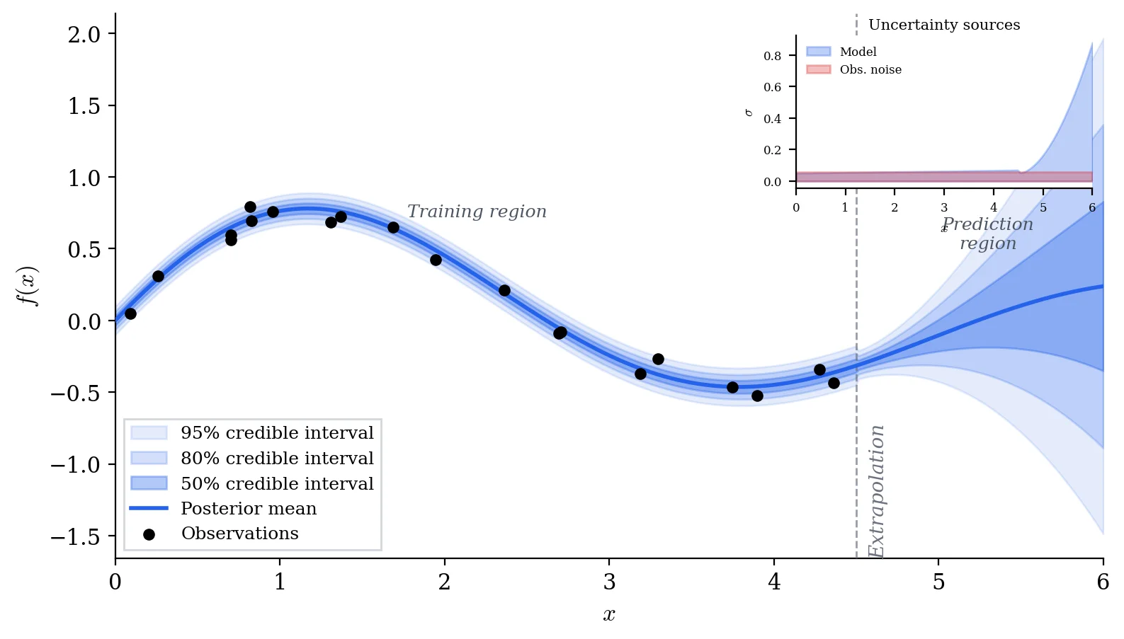
Model prediction with Bayesian prediction intervals fanning out in the extrapolation region
Prediction intervals with extrapolation. In the observed region (left of the dashed line), prediction intervals are narrow and well-calibrated. Beyond the training data, intervals fan out rapidly, reflecting genuine uncertainty about model behavior in unexplored regions.